加入收藏
本站
站群
网站首页
首页
新闻中心
政府信息公开
办事服务
业务文件
人事考试
互动交流
当前位置:
首页
>
新闻中心
>
通知公告
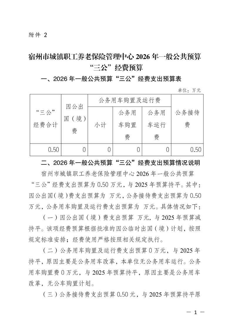
宿州市城镇职工养老保险管理中心2026年三公经费预算公开
发布日期:2026-03-03 16:10
编辑:人社局
来源:城镇职工养老保险管理中心
字号:
大
中
小
阅读:
次
分享到:
打印
智能问答
互动交流
政务微信
政务微博
分享