| 索引号:
|
562179030/202408-00038 |
信息分类: |
部门(单位)预决算 |
| 内容分类: |
其他,劳动、人事 |
发布机构: |
宿州市人力资源和社会保障局 |
| 成文日期: |
2024-08-27
|
发布时间: |
2024-08-27 16:23 |
| 文号: |
|
关键词:
|
|
| 名称: |
宿州市城镇职工养老保险管理中心2023年度单位决算 |
| 索引号:
|
562179030/202408-00038 |
| 信息分类: |
部门(单位)预决算 |
| 内容分类: |
其他,劳动、人事 |
| 发布机构: |
宿州市人力资源和社会保障局 |
| 成文日期: |
2024-08-27
|
| 发布时间: |
2024-08-27 16:23 |
| 文号: |
|
| 有效性:
|
有效 |
| 废止时间: |
暂无 |
| 关键词:
|
|
| 名称: |
宿州市城镇职工养老保险管理中心2023年度单位决算 |
| 索引号:
|
562179030/202408-00038 |
信息分类: |
部门(单位)预决算 |
| 发布机构: |
宿州市人力资源和社会保障局 |
| 成文日期: |
2024-08-27
|
发布日期: |
2024-08-27 16:23 |
| 文 号: |
|
有效性:
|
有效
|
| 生效时间: |
|
废止时间: |
暂无 |
| 名 称: |
宿州市城镇职工养老保险管理中心2023年度单位决算 |
| 政策咨询机关: |
暂无 |
政策咨询电话: |
暂无 |
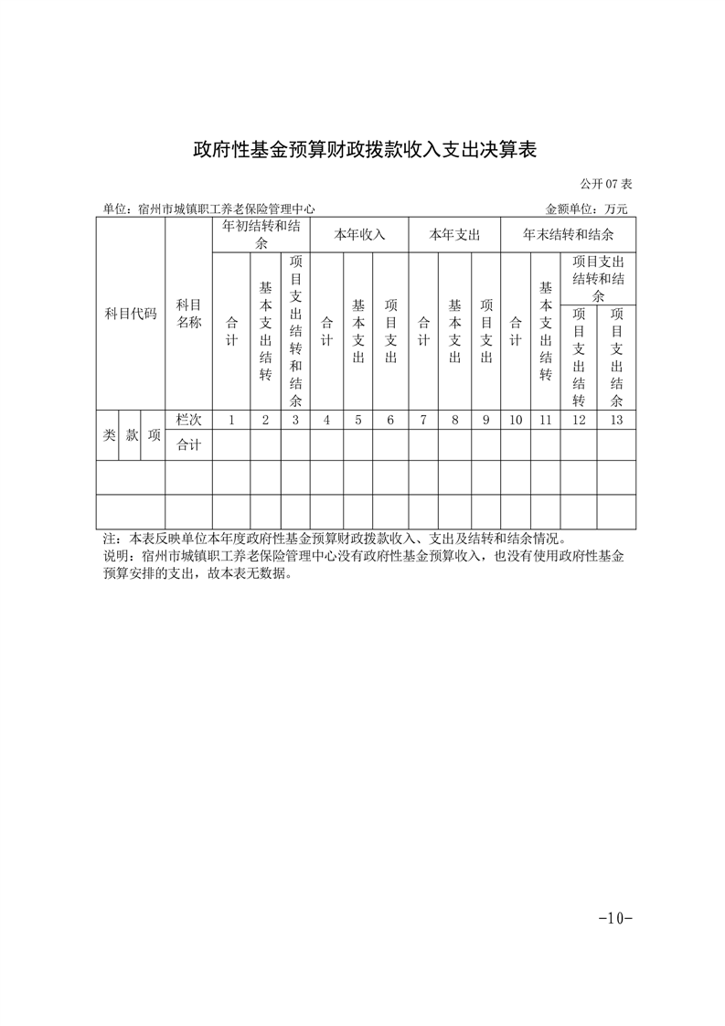
宿州市城镇职工养老保险管理中心2023年度单位决算
来源:城镇职工养老保险管理中心 浏览量:
发表时间:2024-08-27 16:23
编辑:宿州信息公开014